Concept Mapping

Kurzbeschreibung

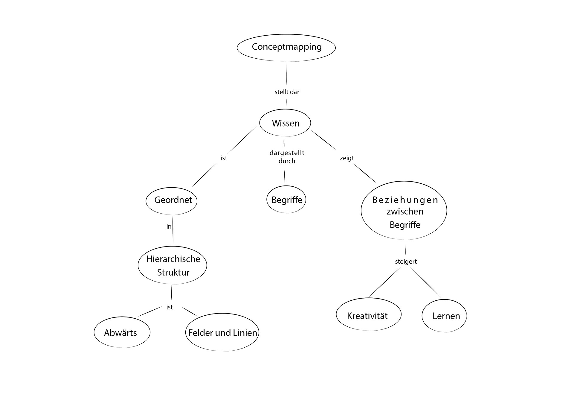
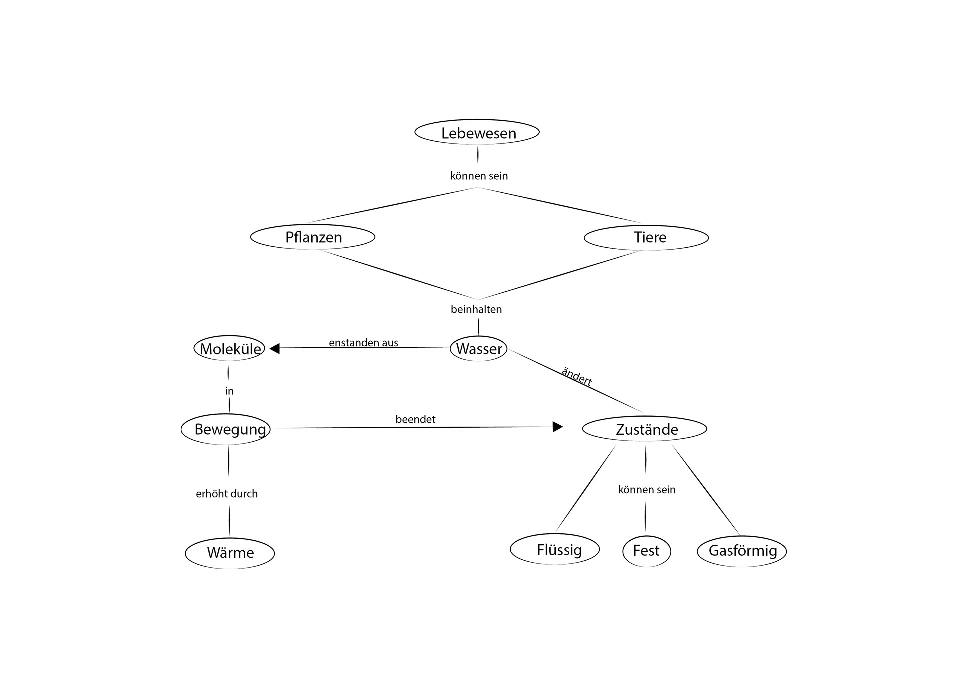
Als Concept Mapping bezeichnet man die Erstellung einer Concept Map, also einer Art von Landkarte, die der Wissensorganisation und -stukturierung, zum Beispiel für Informationsgrafiken, dient, wobei (häufig hierarchisch) Beziehungen zwischen den Ideen/Informationen/Bildern/Worten aufgezeigt werden.

Die Ideen oder Konzepte können umkreist, oder anderweitig hervorgehoben werden. Beziehungsanzeigende Linien oder Pfeile können zum besseren Verständnis beschriftet werden.

Das Concept Mapping fördert logisches Denken, Verstehen und Lernen und ordnet einzelne Bausteine in eine übergeordnete, eingegrenzte Struktur, die einen Rahmen darstellt.

Der große Unterschied zum Mind Mapping ist die Geschwindigkeit und Intuitivität bei der Erstellung. Beim Mind Mapping geht es darum Informationen und Ideen relativ ungefiltert fließen zu lassen. Beim Concept Mapping, das der Erstellung von Informationsgrafiken dient, werden Informationen logisch und systematisch organisiert.

Ziel

Concept Maps dienen der Strukturierung von Zusammenhängen und Beziehungen innerhalb eines Wissensbereichs und deren Kommunikation und Bewertung. Auch Ideen und Innovationen können aus Concept Maps abgeleitet werden.

Vorgehen

  1. Um eine Concept Map zu erstellen, muss ein Wissensbereich, oder ein darzustellendes System zunächst abgesteckt werden, um einen Rahmen zu erhalten.
  2. Der Inhalt des Rahmens wird auf das Wesentliche, wie wichtige Begriffe und essenzielle Wendepunkte, Geschehnisse, Komponenten oder Elemente eingedampft.
  3. Diese Bausteine werden anschließend verknüpft, Beziehungen und Abfolgen werden herausgearbeitet. Der (meist hierarchische) Aufbau ist in der Regel nach der Leserichtung (oben=zentraler Begriff/übergeordnete Struktur/Essenz/Beginn, nach unten=untergeordneter Begriff/Struktur/kleinste Einheit/Ende) ausgerichtet. Je nach Innigkeit der Beziehung können Begriffe näher aneinander, oder weiter voneinander entfernt angeordnet werden. Die Bausteine können z.B. durch Umrahmung hervorgehoben werden. Die Verknüpfung wird durch beschriftete Linien/Pfeile dargestellt.
    Zudem können die einzelnen Bausteine durch Zusatzinformationen erweitert werden.

Vorteile

  • Vorteil einer Concept Map ist, dass ein schneller, logischer Überblick ermöglicht wird.
  • Durch die Strukturierung der Information setzt man sich intensiv mit einzelnen Begriffen und Bausteinen auseinander, wodurch diese besser im Gedächtnis bleiben.
  • Durch die intensive Auseinandersetzung bemerkt man schnell, wo Wissenslücken oder Unklarheiten liegen. 
  • Durch die grafische Wissensaufarbeitung werden beide Gehirnhälften angesprochen, wodurch das Gelernte leichter abgerufen werden kann.

Nachteile

  • Da eine Concept Map komplexe Zusammenhänge vereinfacht darstellt, ist deren Ausarbeitung sehr zeit-, verständnis- und logikintensiv.

Quellen

Wikipedia
designprocess.de
servicedesigntools.org
methodenwerft.de
designmethodenfinder

Personen

ab 1

Dauer

20 Min.

Material

Papier

Stift

Beispiele

ToolsConcept Mapping