Erste Ideen

Erklärung

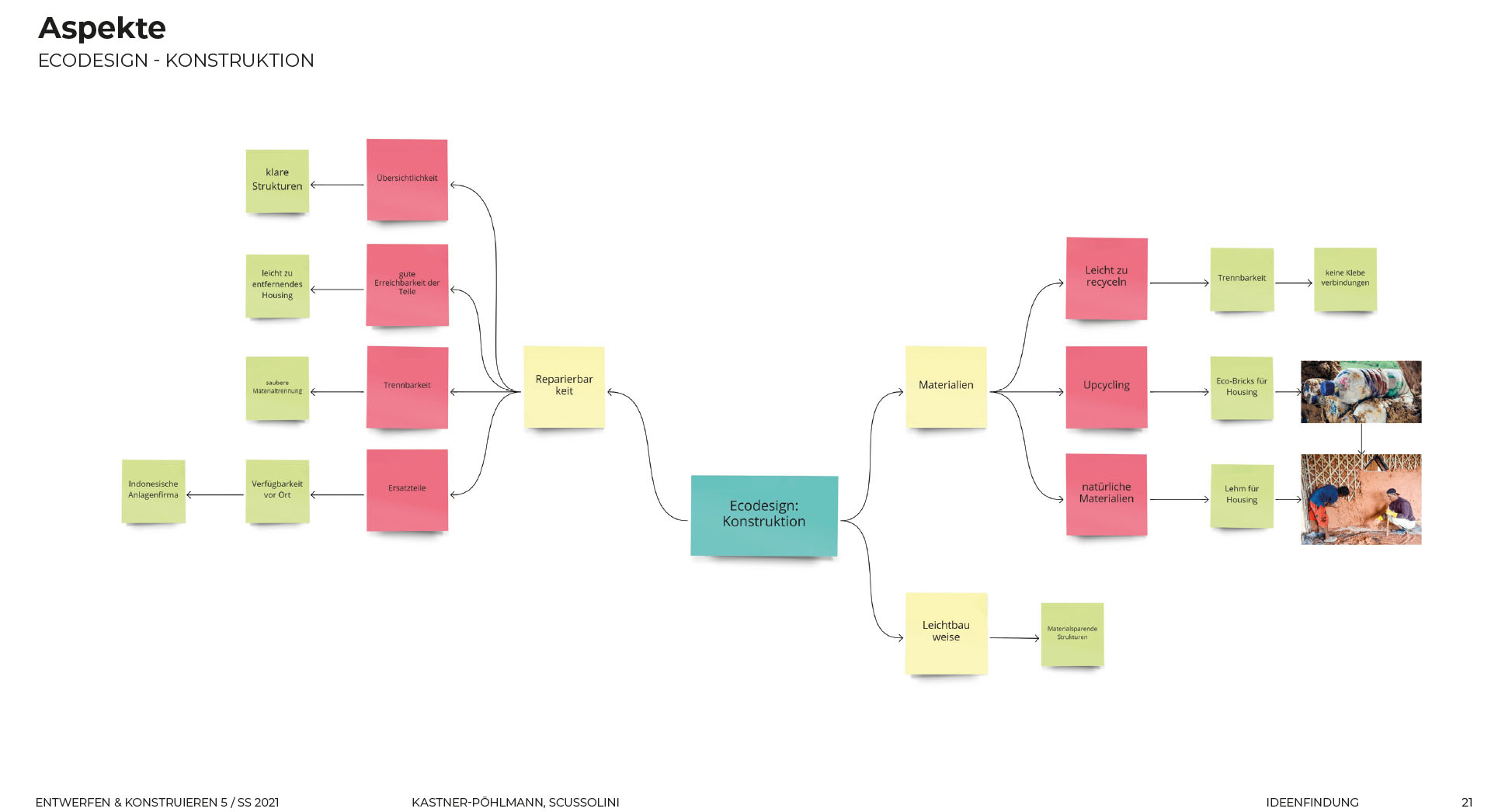
Erste Ideen sind eine Sammlung von ersten Gedanken. Sie können in Form von Mindmaps oder als Scribbles dargestellt werden.

Ziel

Durch diese Sammlung ist ein späterer Vergleich möglich.
Unbefangen sollen erste Ideen gesammelt werden, wobei die äußere Form nicht perfekt sein muss.
Dabei ist es wichtig Masse zu generieren

Vorgehen

Es empfiehlt sich ein unbefangenes Herangehen an das Thema. Ein Blatt sollte griffbereit sein, um
jeden Einfall sofort notieren oder scribblen zu können. Hierbei soll keine frühzeitige Bewertung vorgenommen werden. Dies ist lediglich als erste Sammlung zu betrachten.

Tipp

  • Gruppenarbeit von Vorteil zur gegenseitigen Inspiration
  • erste Skizzen und Aufzeichnungen müssen nicht perfekt oder “schön” sein
  • die besten Ideen kommen in unbefangenem Umfeld ohne Zeitdruck und Zwang

Quellen

 

Studienarbeiten:
Heisswasserspender – Aidelsburger & Scussolini – SS 20
Außenleuchte – Vogler – Bohn – Schönrich – WS 12/13

Beispiele

ToolsErste Ideen