Detail-Prozessanalyse

Erklärung

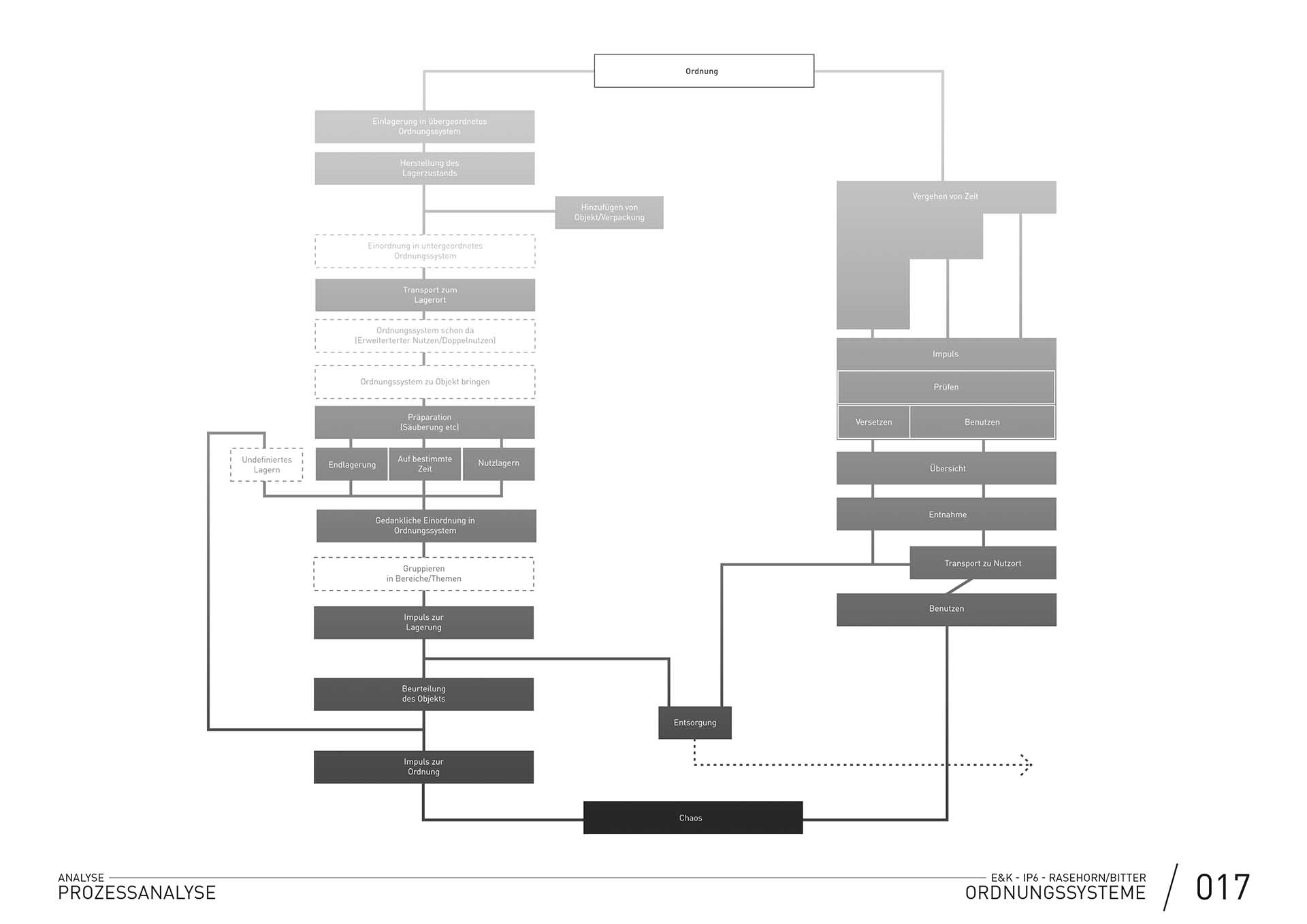
Wenn eine Kette von Aktivitäten vorliegt, die durch einen definierten Beginn (Input) ausgelöst wird und ein definiertes Ende (Output) besitzt, spricht man von einem Prozess. (Ein Prozess kann auch in Endlosschleife ablaufen, das Ende der Kette löst den Beginn erneut aus.)

Die Methoden einer Prozessanalyse sollten eine grafische Grundstruktur besitzen, sodass jeder einfach und schnell einen Überblick erhalten kann. Sie dienen nicht nur der Darstellung, sondern vor allem der Kommunikation.

Ziel

Man fertigt eine Prozessanalyse an, um einen Überblick über alle ablaufenden/abgelaufenen Prozesse zu erhalten und um den Zustand auf Schwachstellen und Einsparungspotentiale hin überprüfen.

Vorgehen

Alle Methoden einer Prozessanalyse haben die gleiche Grundstruktur:

  • Hauptprozesse werden identifiziert und beschrieben (und visualisiert) 
  • Die Hauptprozesse werden in Teilprozesse untergliedert 
  • Alle Prozessebenen werden analysiert, bewertet und zur weiteren Kommunikation ausgearbeitet 
  • Bewertungskriterien der Prozessanalyse können z.B. die Qualität der Dienstleistung/des Produkts sein, Durchlaufzeiten, Kosten oder Effizienz 
  • Anhand der Ergebnisse können dann gezielt Schwachstellen analysiert und Innovationspotenziale erarbeitet werden (SWOT-Analyse oder das Ishikawa-Diagramm zur Ursachenanalyse) 

Tipp

Durch Post-It´s oder schnelle Handskizzen können sehr komplexe Themen vorstrukturiert werden. Verbraucherbeobachtungen, sowie Videoaufzeichnungen helfen dabei einzelne Benutzungsschritte zu.

Quellen

Script Entwurfsmethodik 1 & 2; Prof. Wolfgang Schabbach

Studienarbeiten:

Formholz plus X – Arnold – Weber – SS 13

Styroporschredder – Klöpfer – Polka – Brinkmann – SS 12

Rauchmelder – Billner – Ehlers – WS 13/14

Ordnungssysteme – Rasehorn – Bitter – SS 11

Redesign it – Billner – Glaser – WS 15/16

Redesign it – Heinrich – Gabriel – WS 15/16

Beispiele

ToolsDetail-Prozessanalyse